为了培养具有扎实教学基本功的“四有”好老师,提升我院教育硕士研究生教学技能和综合素养。教师教育学院将举办小学教育专业研究生教学技能大赛,现将有关事项预通知如下:
一、组织机构
主办单位、承办单位为丽水学院教师教育学院。
一、参赛对象
小学教育专业的在校全日制教育硕士专业学位研究生。
分设小学语文、小学数学、小学英语、小学科学4个平行赛道。
二、比赛形式
本次大赛分为初赛和决赛两个阶段,具体组织形式如下:
(一)初赛
采取线上形式进行,包括教学设计、教学视频两个内容,选手须在2026年4月6日17:00之前将《院级研究生教学技能大赛报名汇总表》(附件2)、教学设计、教学视频提交至刘丽君老师钉钉。
1.竞赛内容:
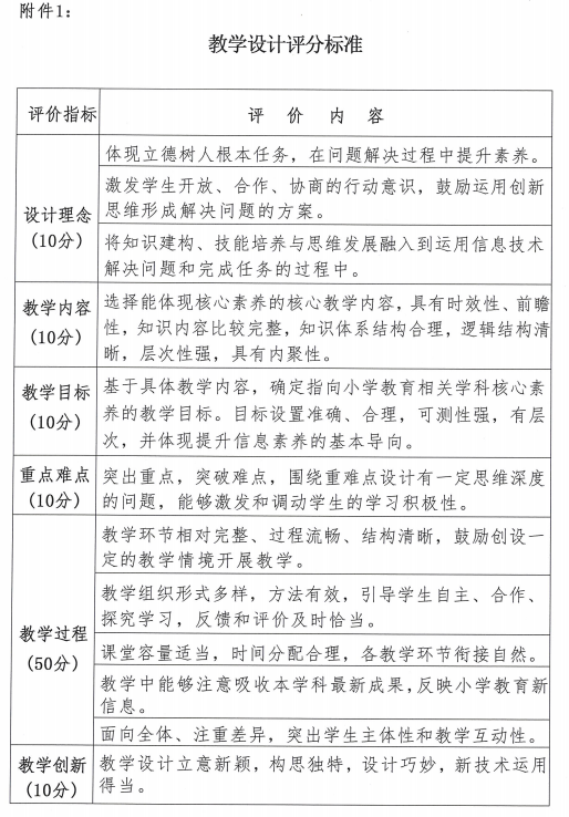
(1)教学设计:按照《义务教育课程方案和课程标准》(2022年版)要求,从现行小学语文、小学数学、小学英语或小学科学教材中自选课时内容,按照新课程标准和理念进行课堂教学设计。教学设计包括:学情分析、教学目标、教学环节与设计理念等。教学设计评价标准详见小学教育赛项评分标准(附件1)。
(2)教学视频:录制内容应是教学设计中的教学片段,录制15分钟以内的模拟上课教学视频(教学视频中参赛选手必须出镜)。教学视频需有PPT课件且没有学生参与,并与提交的教学设计内容相一致。要体现现代教育理念,合理使用信息技术,突出创新。视频评价标准详见小学教育赛项评分标准附件(附件1)。
2.评审方式:线上评审,教学设计和教学视频分别占总分的30%和70%。根据最后得分确定进入决赛名单。
(二)决赛
决赛采取现场形式,包括教学设计、课件制作、模拟上课·板书三项内容,具体决赛时间拟在5月底,具体时间另行通知。
整体比赛流程如下:
提前1小时根据现场抽取的内容进行教学设计和课件制作;
在比赛场地进行现场模拟上课,时间为15分钟以内。
五、奖项设置
本次比赛设一、二、三等奖,获奖总比例不超过70%,其中一二等奖从决赛中产生,入围决赛人数为初赛人数的前40%。
附件1: 小学教育赛项评分标准


教师教育学院
2026年3月6日
地址:丽水市学院路1号电话:0578-2271037Email:lsxyjyxy37@163.com访问量:1000
丽水学院教师教育学院版权所有